071-113267452
中新网10月27日电 据黑龙江卫健委网站消息10月26日黑龙江新增一例境外输入新冠肺炎确诊病例其入境时核酸检测为阴性10月25日因肠道疾病被120救护车送入医院治疗后被确诊新冠肺炎。

中新网10月27日电 据黑龙江卫健委网站消息10月26日黑龙江新增一例境外输入新冠肺炎确诊病例其入境时核酸检测为阴性10月25日因肠道疾病被120救护车送入医院治疗后被确诊新冠肺炎。

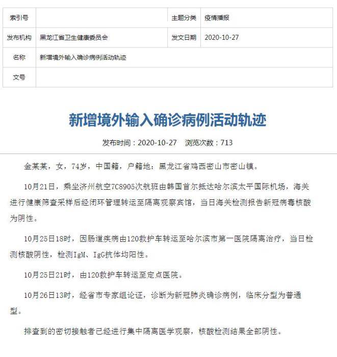
10月26日13时经省市专家组论证诊断为新冠肺炎确诊病例临床分型为普通型。
黑龙江卫健委网站截图
10月25日21时由120救护车转运至定点医院。
10月21日乘坐济州航空7C8905次航班由韩国首尔抵达哈尔滨太平国际机场海关举行康健筛查采样后经闭环治理转运至隔离视察宾馆当日海关检测陈诉新冠病毒核酸为阴性。
该患者运动轨迹如下:

金某某女74岁中国籍户籍地:黑龙江省鸡西密山市密山镇。
排查到的密切接触者已经举行集中隔离医学视察核酸检测效果全部阴性。
10月25日18时因肠道疾病由120救护车转运至哈尔滨市第一医院隔离治疗当日检测核酸阴性检测IgM、IgG抗体均阳性。
。本文来源:开云电竞-www.0755appkf.com